城建要闻
当前位置: 首页 > 学校新闻 > 城建要闻 > 正文
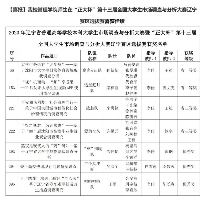
【喜报】我校管理学院师生在“正大杯”第十三届全国大学生市场调查与分析大赛辽宁赛区选拔赛中喜获佳绩
来源: | 发布时间:2023-04-28 09:32:00 | 点击:
    4月23日,“正大杯”第十三届全国大学生市场调查与分析大赛辽宁赛区选拔赛落下帷幕。我校管理学院选派李佳、毕长春、鲍宇等8位教师担任指导教师,52名学生组成12支代表队参赛,共有7支队伍获奖。其中,荣获省一等奖1项、省二等奖1项、省三等奖2项、优秀奖3项;李佳、姜文雯、王迪荣获优秀指导教师,学校在此次比赛中首次获得全省一等奖的好成绩,获奖数量和成绩均取得历史性突破!
    管理学院高度重视此次比赛,各团队成员认真准备、高效执行,作品申报报告围绕调研背景、调研设计、数据处理、实证分析和结论与建议等方面详细展开,体现了选题思路的新颖性、调查分析的科学性、报告撰写的规范性以及言语表达的流畅性,也充分展现了管理学院人力资源管理和互联网金融学子的卓越风采和创新能力。比赛过程中,各团队成员不断创新和实践,提高了自身的组织、策划、调查实施和数据处理与分析等专业实战能力。
    本次比赛是辽宁省教育厅大学生创新创业竞赛A类项目之一,大赛旨在培养大学生创新能力、实践能力、思考和解决问题等综合能力,提高学生的组织和团队协作能力、调研项目计划书和实地调研方案的策划能力、数据处理与问题分析能力、调研报告的写作能力、语言表达能力等综合素质和实战能力,在培养创新型和应用型人才方面发挥了积极作用。今年共有省内44所普通本科高校的638支队伍近3000余名师生参加了本次大赛,赛事规模再创新高。(撰稿人:李佳;通讯员:朱志鹏;审核人:鲍宇)

【喜报】我校管理学院师生在“正大杯”第十三届全国大学生市场调查与分析大赛辽宁赛区选拔赛喜获佳绩